广东新易学院
22年3+证书高职高考文化基础与职业技能测试安排在1月!还有这个变化你知道吗!
2021-06-07浏览次数0
高职高考知多少?大家发现了吗?3+证书高职高考有这个新变化!22年3+证书高职高考文化基础与职业技能测试安排在1月份,详细如下图
广东省教育考试院发布广东省高考综合改革政策总体情况系列问答中,3+证书高职高考有了一些改革动向。
①文化课语文、数学、英语考试,安排在每年1月进行。
②职业技能可以由学校组织测试,作为录取资格或依据。
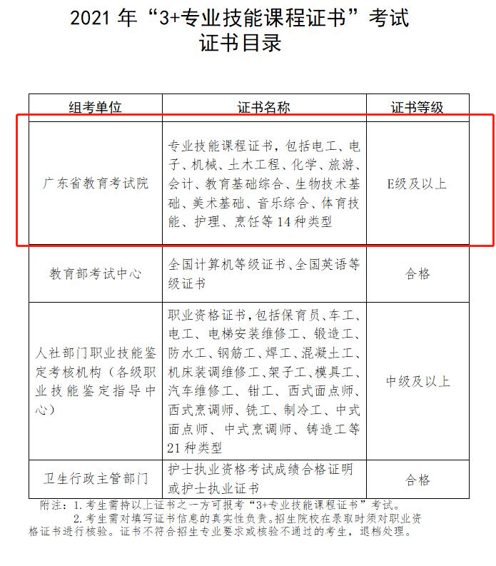
大撕兄用红色框标注的这部分:将逐步增加“专业技能课程证书”测试种类,对应更多的招生录取专业。
也就是说在原本的14种专业技能课程证书基础上,再增加一些证书种类,这意味着,各位考生将会有更多证书种类可以选择,也就是将会变得更简单了!
关于改革详情,可以查看下方广东教育考试院发布的内容。
现在知道了3+证书考试将会安排在1月份,这就意味着留给考生的时间还有6个月。对于基础薄弱或者零基础的考生来说,这个时间并不算多,应该抓紧时间开始复习,还没有证书的同学要赶紧把证书考到手,避免之后无法填报志愿。
当然有一定基础或成绩好的考生也不应该掉以轻心,要做好学习计划,养成持续学习、按时按照时间计划学习的习惯。
如果考生管不住自己,总会走神没办法实现自觉主动学习习惯的话,可以考虑报班。在老师的引导下按部就班学习,完成作业、练习,能够帮助你保持持续性的学习,充分利用你每一分每一秒。
系统化的辅导学习加上定时定量的考试训练也是你比其他人快进一步的利器。
总是只要努力了就会有结果,现在你比别人先学一分钟,以后你可能就比别人高一分。
最后祝大家学习愉快,备考顺利!大撕兄就等着各位大学生发来贺电啦~

新易学教育